【線上鑒診評量中心】 ~我要施測 T180全智統合評量(付費)【聯絡我們】
點擊下方 、名稱,進入閱覽與施測
※填表作答者依題目中所描述的情況,觀察彙整受測者最近一段時間內(至少一個月以上)的發生程度(頻率),,進行適當評選:【1】很少(0~20%) 【2】偶爾(21~40%) 【3】稍常(41~60%) 【4】經常(61~80%) 【5】總是(81~100%)。
※題目中所描述的狀況會有一個或數個(以、或;區分),若受測者只呈現其中一個狀況,請就該項狀況評選。若出現二個以上狀況,就針對這些狀況做綜合評選。若確定所描述的狀況都沒有出現,請選填【1】很少(0~20%)
※題目中所描述的狀況若有不同年齡段,可以只針對適合受測者年齡的項目做評選。
※每個題目皆須選填,若該題無法確定受測者發生程度,請選填【偶爾(21~40%)】。
1) 甚麼是感覺統合?
Ans: 感覺統合(sensory integration)是個體經由七大感覺系統(本體覺、前庭覺、觸覺、視覺、聽覺、嗅覺、味覺),接收來自內在身體與外在環境的各種感覺訊息,經由神經系統予以過濾、排序、選擇、強化、分類與統合後,傳送到大腦進行判讀、註冊、組織、調控、學習,以掌握身體的內外在狀況,進而作出適應性反應的神經統整過程。
感覺統合是一切神經統整與學習的基礎,沒有感覺統合,大腦和身體就無法互聯協調發展。經由持續不斷的感覺統合過程中,神經系統接受到巨量且多元的感覺訊息,自動化地進行監控、組織與詮釋,並作出適當的反應,在「感覺-反應─修正」不斷的回饋下,神經系統於是逐層向上統整,並逐漸成熟,進一步促使大腦進行知識性和技能性的學習。感覺神經是中樞神經的聯外通路,「感覺統合」是打開大腦學習的窗口。
2) 為什麼要了解兒童的感覺統合發展?
Ans: 我們生活在多感官的世界,透過視、聽、嗅、味、觸、前庭與本體等七大感覺系統的運作,讓我們具體了解所處的環境,並做出適應性反應。當其中一或多種感覺功能不足或失調時,個體就無法正確接收與詮釋來自身體內外的感覺訊息,因而產生種種不當的反應與行為。
透過感覺統合讓個體獲得內外在環境的一切資訊,當所有感覺系統有效啟動,就能打開大腦連接世界的窗口,進而建構出健全的神經網路,發展出肢體運動力、生活適應力、情緒自制力、行為反應力、自我形象力與認知學習力。
感覺統合在神經網路系統的組織發展過程中,扮演著極為重要的角色,對於行為、情緒與學習具有關鍵性的影響。感覺統合發展不良,不但影響個體整合感覺訊息的能力,連帶影響日常生活自理與作息、行為表現、情緒管理、語言溝通、人際互動和學習能力。
3) T180兒童感覺統合發展評量的建構依據?
Ans: T180兒童感覺統合評量系統是依據A . Jean Ayres博士所提出的「感覺統合(Sensory Integration)理論」,參酌神經生理學、腦科學研究報告、兒童發展生理學、兒童特殊教育學,並結合TAT全腦開發聯盟系統100+園所機構三十餘年實務教學的大數據,運用特殊教育的研究方法,使用SPSS統計套裝軟體進行統計分析,整合出具評量效力的分齡題組與參數,採用SI線上鑒診程式模組〔已通过2013年5月在北京国际性学术「心理学与社会和谐学术会议」发表,文献收录在CPCI-SSH (ISSHP)检索系统中该论文集里〕,所建構出一套科學化、快速、準確、有效的線上評量與教學系統。
T180兒童感覺統合線上評量,幫助您了解孩子改變孩子,用對方法因材施教,開發孩子潛能,讓孩子輕鬆學習、快樂成長。
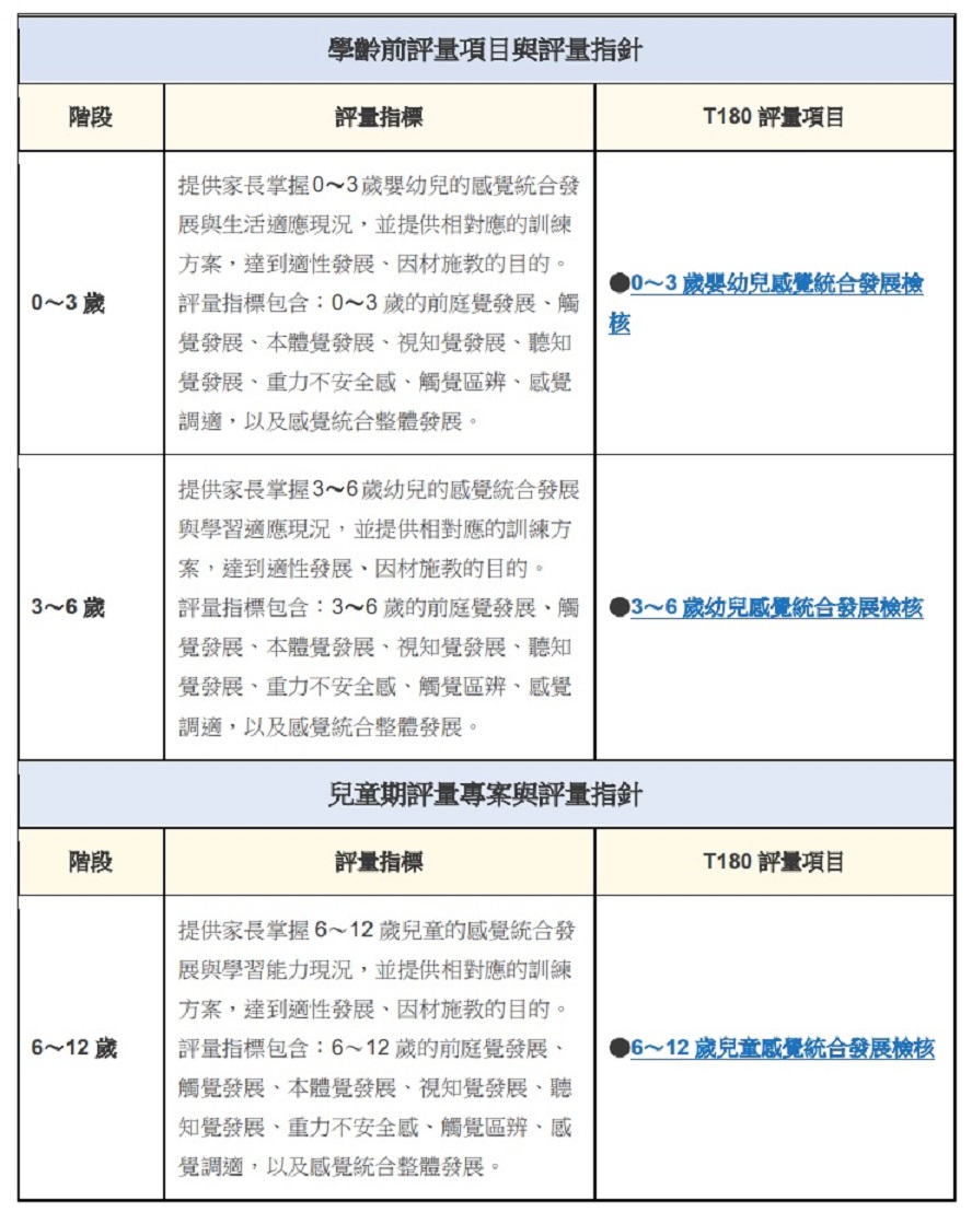
4) T180兒童感覺統合發展評量的檢核項目為何?
Ans: T180兒童感覺統合線上評量分為0~3歲、3~6歲、6~12歲等三個年齡層評量系統,每個系統包含評量題目80題、評量結果報表(含圖表與文字說明)、解決方案等三部分,每個部分各包含前庭覺發展、重力不安全感、視知覺發展、聽知覺發展、觸覺發展、觸覺區辨、本體覺發展、感覺調適等八個分項目檢核,以及感覺統合整體發展檢核,提供家長了解孩子的感覺統合發展過程與現況,並作為感覺統合功能失調的篩選參考工具,再依據評量結果列出相對應的實務訓練方案。本評量系統不具有任何診斷功效,若懷疑孩子有感覺統合問題,建議您盡速帶孩子前往復健科就診。
5) T180兒童感覺統合發展評量的準確度如何?
Ans: T180兒童感覺統合線上評量類型為「問卷式」,採五點量表計分。各分量表的重測信度與內部一致性信度具有統計數值代表性,顯示本評量的信度佳。考驗資優班與普通班學生在感覺統合功能上的差異,考驗不同特質的幼兒在感覺統合功能上的差異,考驗年齡與感覺統合的關係,考驗南加州感覺統合測驗相關理論構念,經由差異性分析的結果,本測驗有良好的構念效度。












